设为首页丨加入收藏
网站首页
公司简介
产品展示
应用案例
人才招聘
资料下载
技术支持
联系我们
工业热电偶
工业热电阻
风速测量装置(火电)
艾默生CSI6500振动监测系统
系统概述
系统监测模块
系统传感器
变送器
轴承及联轴器
Rollway介绍
Rollway样本
Kopflex样本
断路器
振动监测系统校验设备
美国爱索普净化设备
开马电力(CAMLIN)
调频式电动声波吹灰器
您现在的位置是:网站首页 >> 产品展示
产品展示
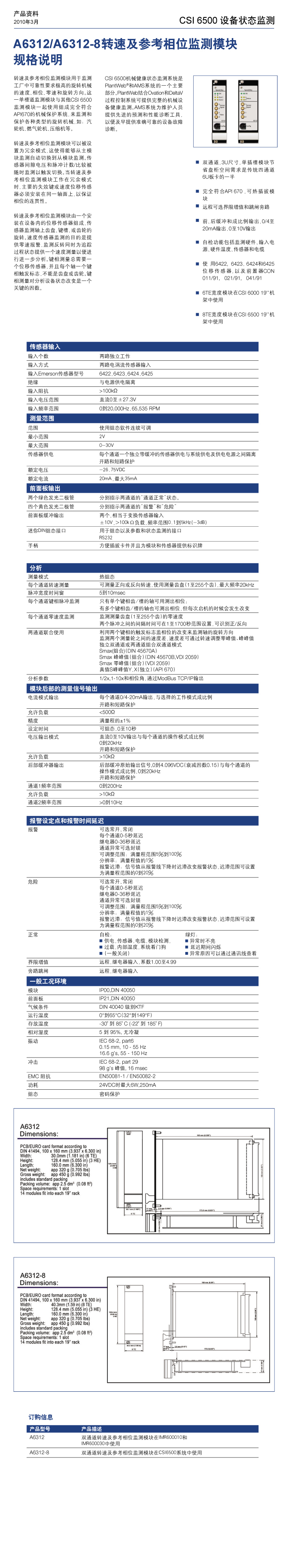
A6312/A6312-8转速及参考相位监测模块规格说明书
版权所有:苏州列能电气设备有限公司 地址:苏州工业园区嘉瑞巷18号金匙望湖大厦1幢511室 电话:0512-65733079
苏ICP备17026599号
技术支持:
易动力网络